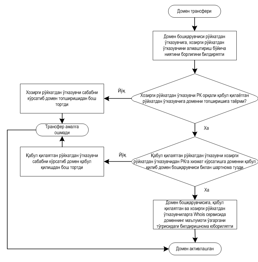
Рўйхатдан ўтказувчилар орасида доменни бериш тартиби
Доменни амалдаги рўйхатдан ўтказувчидан янги рўйхатдан ўтказувчига бериш.
Домен бошқарувчиси (эгаси) расмий талабни амалдаги рўйхатдан ўтказувчига, нусхасини эса қабул қилаятган рўйхатдан ўтказувчига йўналтириш керак. Расмий талаб электрон почта орқали (e-mail), ёки қоғоз шаклида домен эгаси имзоси билан юборилади.
Изоҳ: Домен ўтказилиши «UZ» домен зонаси Маъмурияти иштироки сиз амалга оширилади.
![]() |
Домен маъмури - Номига домен рўйхатдан ўтказилган юридик ёки жисмоний шахс.
РК – рўйхатдан ўтказувчи кабинети, рўйхатдан ўтказувчилар доменларини бошқариш учун хизмат қилади.
Амалдаги рўйхатдан ўтказувчи – Домен маъмури талабига биноан доменни рўйхатга олган рўйхатдан ўтказувчи.
Қабул қилувчи рўйхатдан ўтказувчи – Домен маъмури ўтиш истагини билдирган рўйхатдан ўтказувчи.



